全部产品分类

XYJ

>

ING

>

插件三极管

>
返回动态列表

公司动态详情

中小功率AC/DC数字电源控制器IDP230X介绍

2022-08-24

中小功率(100W-300W)开关电源通常应用于消费类和某些工业类产品。由于终端用电设备和应用场景的不同,造成了对各自电源要求的差异。大多数在这个领域中的产品对紧凑型、设计周期、设计/生产制造/以及售后维护成本有着较为严格的要求。设计人员通常会面临在有限的开发时间和成本下,采用多款专用模拟控制器增加一些线路去适应各种要求的问题。数字控制器通常可以灵活地采用相应的算法解决平台化问题。那么选择通用的MCU/DSP在这个市场是否合适?

 

??简单想像:如果采用通用MCU/DSP作为控制器,方案中需要额外增加用以驱动功率器件的驱动器;电源板上需要几个不同的电压,所谓电源轨:有的用于MCU/DSP内核供电,有的用于外围I/O,还有的用于驱动MOSFET。因此需要额外的电源转换线路。
 

??同时可靠性方面需要考虑在软件跑飞等异常状况下的硬件保护线路。在需要轻载或空载效率的场合,可能还需要单独的辅助电源或相关线路去控制损耗;此外还需要考虑设计尺寸、成本、算法可行性等。最终可能会因开发时间、成本、复杂性、可靠性等约束而放弃。
 

??英飞凌在中小功率AC/DC中提出的数字平台概念是怎样的呢?它在效率、小型化、成本、灵活性方面是怎样考虑的呢?

 

 

??硬件方面,平台应具备硬件高集成的同时也应考虑拓扑延展的可能。英飞凌将高压侧驱动器(无铁芯变压器)、高压启动单元、以及自主研制的nanoDSP全部集成在一个DSO-16的窄体封装内,为电源产品的小型化提供了可能。高压启动单元可以完成启动、待机、输入的检测和X电容放电等功能;高压侧驱动可以让平台构建出桥式拓扑,比如半桥或高压Buck;nanoDSP除了本身的DSP单元外,还包括了电源管理线路(电源轨的存在才能够在待机时对某些功能单元关闭达到降低损耗的效果),低压侧驱动线路,硬件保护线路,ESD线路以及许多专用功能的硬件模块(专用的硬件可避免消耗DSP本身的算力而达到更为高效的目的)。有些功能很有趣,比如驱动电平及驱动电流可以通过配置寄存器改变。

 

??这样通常就可以让外部省去了驱动电阻,当然也可作为改善EMI的一种调节手段。还有一些单元,比如AC检测单元,一经配置它就可以独立工作,直到被程序所读取。这样就充分地结合了模拟和数字各自的优势,降低了程序管理的复杂性。在小型化方面,尽可能去除模拟方案中用于配置的外围元件。一个系统中根据复杂程度,通常可省去20-30个阻容。在实际PCB布局中省去几十个阻容会让设计工作变得轻松,让功率密度提高成为可能。省去的往往不止是元件成本,也包括了故障点消除的后期维护成本。简单的说,它是一个处理器叠加了专用的混合信号和功率驱动的芯片,它充分结合了数字和模拟各自的优势协同工作。控制方法构成相应的程序被存储于OTP或成本更低的ROM之中。不同的设计要求可以以参数形式传递给程序,这些参数通常会保存于指定的OTP空间,提供给设计人员进行参数的配置。
 

??

??有了良好的硬件平台,还需要相应的控制算法才能最终让平台性能得以充分发挥。算法和程序编写需要大量的经验,因此单纯提供MCU/DSP硬件平台而程序由用户自行编写的方式短期内并不现实;而如果采用ASIC、CSP单一特定功能或者客户定制方式可能也不太经济。因此对于这个市场,英飞凌率先提出了ASSP(Application Specific Standard Product)概念:即程序满足这个市场大部分的应用要求,由英飞凌进行程序设计,同时留出一定的配置选项作为设计自由度以应对少数特定应用的要求。
 

??显然,不同的结构和控制算法会衍生出不同的产品。对于中小功率市场,考虑到功率因数及谐波要求,需要加入PFC环节。由于功率范围不大,同时综合成本,临界模式PFC是一种不错的选择。LLC因为其全负载范围内具备的软开关特性,宽增益范围以及窄频工作特点已被行业广泛采用,我们主功率环节采用LLC。这个产品就是针对中小功率开关电源控制器:IDP2308
 

??  IDP2308介绍  

??IDP2308是一个以全数字方式实现的集成PFC和LLC控制功能及启动单元和驱动的控制器。它可以实现完整的保护功能。
 

??
 

??

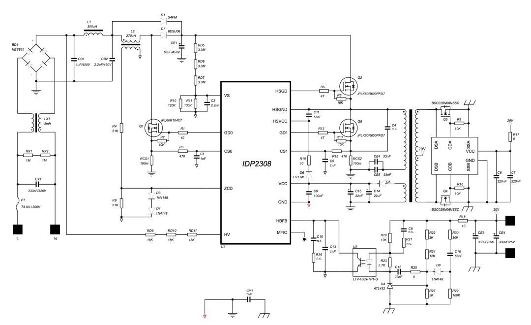
??  封装和引脚布局:
 

??为了用户PCB布线方便,PFC相关管脚与LLC管脚分别放置于芯片两侧。左侧除Vcc、GND外,GD0、CS0、ZCD和VS均为PFC所需引脚。可以注意到,PFC部分并没有一般模拟控制器中的补偿相关引脚。这是因为IDP2308将一个2型补偿以数字的方式集成到了程序当中,P、I、T1以参数配置的形式提供给客户进行修改;除了省去外部补偿线路,这种形式另一个优点是:可以在系统的不同阶段对PIT1参数进行调整。比如:系统因为成本或空间限制选择较小的Vcc电容,在启动阶段可以选择更快速的PIT1组合使PFC母线快速达到目标,而稳态时又将环路带宽降低,从而满足包括整体系统的启动时间的要求;左侧还有一个HV高压启动引脚,IDP2308可以完成启动、AC检测(Brownin/out)以及X电容放电等功能;右侧包括LLC下管驱动GD1,电流采样CS1和高压侧的驱动信号。LLC的反馈引脚为HBFB;MFIO或者称为UART引脚,可完成参数的配置烧写、调试以及在故障状态下对外发出故障码,即所谓“黑匣子”功能。

?

??

??这个功能有时非常有用,比如很多电源已嵌入整机运行的场合,如果发生了故障,而示波器探头无法进入,这时我们可以简单地利用这个引脚发出的信号进行判断。UART引脚是一个半双工的引脚,同时也是一个I/O引脚,在有对PFB母线需要第二级保护的场合,它可以被复用为母线电压的检测。芯片引脚需要考虑爬电,因此6-8脚间以及12-14脚间我们进行跳除,从而形成了DSO-14脚。英飞凌这个小尺寸封装是业界集成PFC和LLC功能控制器的第一个厂家。
 

??  效率方面考虑:

??系统效率是一个综合问题。包括系统工作点的选取,腔体的合理设计,被动元件的选择等众多因素。其中也包括了合适的控制算法。PFC方面,由于是基于临界模式,通常采用谷底开通的方式去缓解MOSFET的开通损耗,但轻载后由于开关频率升高而开关损耗将上升的问题未能很好的解决。针对这个问题,IDP2308中采用了多谷底开通的方式,通过增加谷底数使频率降低从而改善了轻载的效率。谷底数的多少,谷底切换的法则等必要条件都以参数的形式提供给用户根据实际情况进行配置。这里,显然单纯增加谷底的想法并不难想到,在普通的准谐振反激电源中是常见手段。问题在于:PFC中如果采用多谷底,那么电流平均值和输入电压的跟随关系就会丢失。因此,算法中需要对此进行必要的运算,以补偿THD谐波。这其实也是数字处理器的优势。

 

 

??LLC效率方面主要集中在轻载时Burst控制方式。稳态情况下,通常LLC效率高度依赖于腔体设计和工作点的选择,关于这方面的话题,我们将在以后的文章中进行探讨。内部集成了高压启动单元和可控的用于不同功能块的电源轨,为系统在待机模式时的低损耗创造了硬件条件。IDP2308在轻载时,程序通过对频率的判断决定是否进入Burst(间歇)模式。进入Burst后,nanoDSP如果仍以工作时的频率在运行,那么自身的损耗将会增加。所以这时DSP工作频率要下降,同时也需要通过FB对系统进行唤醒。这些唤醒行为本身需要通过硬件实现,这也是为什么单纯采用通用MCU/DSP较难实现的部分原因。进入Burst后,我们采用固定开通时间内配合给定的预设频率的方式实现。预设频率部分包括了软启动、软结束和核心频率几个组成部分。如果仅考虑效率,那么显然是开通时间很短,放电时间很长,系统在充分短的时间内可使输出达到纹波上限,然后进入休眠。而实际中,由于LLC腔体增益在轻载或空载时由于寄生活杂散参数的影响产生的不确定性,比如增益上翘,增益振荡等,我们把内部的核心频率、启动、结束频率以及开通时间等全部作为参数提供给用户在实际调试中进行调整。

 

 

??退出Burst用什么方式呢?除了采用FB进行判断外,IDP2308还采用了Burst off短于某个设定时间进行判断。因为负载越重,Burst off就越短。这种方式有什么意义呢?如果用FB进行判断,那么对于轻载或空载,FB电压高度依赖于补偿环,一旦出现TL431饱和或光耦饱和,那么FB和输出将失去函数关系。而采用Burst off方式退出就可以简单解决这类问题。我们可以简单测出需要退出Burst时的功率对应的Burst off时间,然后将其设为配置值即可。Burst是系统行为,PFC在Burst中也会跟随运行,这时系统可以根据实际的损耗情况去调整母线电压的高低。比如工程上是否有可能在低电压母线配合一个LLC相对高频的组合?这种情况可以由使用者根据实际情况进行选择。
 

??  可靠性方面的考虑:
 

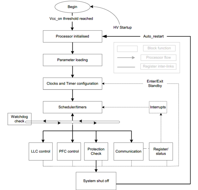
??IDP2308在软件算法上采用了分任务时间片方式,从程序结构上相较于中断抢占方式较容易管理:

 

 

??IDP2308具备完整的系统保护功能。比如,PFC限流、PFC母线过压、欠压,最小频率限制,最大开通时间限制…LLC的光耦开路保护,过载保护,两级的过流保护等。此外,还有很多独特的保护。比如PFC在启动时或者极高电压输入时,由于ZCD信号的丢失而造成系统进入CCM方式。针对这种情况,我们引入了CCMP;再比如,如果VS脚,FB脚开路或者短路,或者某两个脚粘连,如ZCD-VS,芯片可以进入保护。为了消除用户对于纯软件保护的顾虑,IDP2308在PFC母线过压和LLC过流都增加了独立硬件保护。

 

??在很多需要相邻脚或任意角短路测试中,IDP2308都可以顺利通过测试。还有些保护是需要根据实际要求进行调整的。比如:有的设计要求出现母线过压时,系统马上停止工作进入重启;而有些可能要求LLC后级应继续工作,从而能够让过压事件尽快消除…有些设计发生LLC过流时,可能希望系统马上进入重启,不要继续工作,或者推高频率,哪怕输出电压已经出现严重跌落后级用电器进入欠压;而有的设计是希望继续坚持工作,不可能让后级“感受”到前级的影响…

 

 

??实际应用中不同的要求,造成了这些选项不可能做到唯一固定的配置参数。如同一个手机屏幕有人喜欢暖色,有人偏爱冷色,最终可能厂家只能把配色作为一个选项提供给用户自己选择,IDP2308也是类似。同时,也可以想象如果一个模拟控制器去应对很多彼此不同甚至矛盾的要求,付出的外围线路代价是较高的。软件实现的一个优点是可以根据不同的状态去设定保护门限。我们知道,LLC启动时或者在Burst中的腔电流往往较大。因此在IDP2308中可以分别设置不同工作状态中的过流门限。更为重要的是,在进入重启保护模式时,系统会发出故障代码,用户可以轻松对故障进行定位。重启的时间也是选项,模拟控制器往往仅提供一个固定时间,在长期短路测试时往往功率器件会存在发热,可调节的重启时间可以简单解决类似问题。

?

??  灵活性方面的考虑: 

 

??TCO

 

??VCO
 

??开关电源总是存在各种各样的状态。比如启动,稳态,动态… 让人头疼的事情往往是处理完这个问题,另一个问题又会出现。有些可能更为棘手,既要可靠又要低成本不允许增加额外线路。作为控制算法,我们尽可能地提供一些自由度给用户以应对以上的一些问题。这里不妨举几个小例子:
 

??关于启动,一方面需要关心输出电压的形态(过冲?负斜率?)还需要关心启动时间以及系统中的电压电流应力。我们知道LLC启动时励磁电感和谐振电容电压都为零,为了避免高电流应力和容性状态所以普遍需要采用高频启动,这个过程通常是开环完成的。这里用到了一个频率曲线TCO,频率随时间变化而变低;但是随时间怎样变化呢?多长时间变化多少呢?

 

??这里其实是个复杂的过程:因为如果恒阻负载启动,电压爬升是沿着一个固定的增益线上升;如果恒流负载,那么其实爬升的轨迹就是不断的跨越不同负载的增益线,因为等效负载是在不断地降低。因此,这个向下扫频的轨迹就可能不是一根直线。在此,IDP2308提供了频率起点、变化斜率、变化步长等可配置量给用户进行调整,最终让输出曲线达到目标。显然,有时需要启动迅度速我们就可以把频率下降斜率加快,有时需要抑制开机电流脉冲,我们可以对最高频率进行调整。这些参数配置提供了在外部腔体及补偿环不变的前提下,通过非线性TCO来降低设计难度。

 

??除了TCO外,IDP2308还有一根用于频率控制的VCO曲线,即通过反馈电压去调节频率。模拟控制器通常采用线性的方式,因此由反馈到频率的增益固定,这里的主要影响在小信号方面。而IDP2308选择了非线性,通过四点参数的选定重构出VCO规律。同样的输出误差根据不同的稳态工作点可以对应不同幅度的频率变化,相当于调整了功率平面的增益。显然它可以直接干预系统的带宽,在补偿环设计中增加了一个可控的增益环节。当VCO两侧的频率变陡,通常可以实现负载切换时的频率快速跳跃,相当于动态时系统带宽增加。还有些高速动态负载的场景,如频率突然下降极快,这时PFC母线可能有相当程度的坠落,有可能超出了当初设计时的条件,这时可能会出现不希望出现的过流保护。

 

??IDP2308可以采用一个侦测反馈变化斜率的数字滤波器去应对,相当于给系统在这种工况下增加一个极点实现滤波。也可以理解为当速度过快时,可以适当“刹车”。类似地,数字滤波的方式在IDP2308中很多地方都有采用。比如ZCD采样。ZCD线路自身阻抗较高,容易耦合一些噪声,造成误开通。有时这些噪声由于探头阻抗匹配问题不一定容易准确测量定位。这时,可以用简单的数字滤波就可以抑制这种干扰。紧凑型设计中,反复修改外围小封装阻容而造成虚焊漏焊等情况并不少见,在IDP2308的调试中可能仅改动一个参数就可以解决问题而无需对外围硬件进行改动。

??

??  关于参数和烧写  

??IDP2308大概提供了超过100个参数选项,覆盖PFC、LLC和系统方面。出厂时芯片内已有默认参数,当有需要更改时,可以通过UART进行修改。调试过程并不消耗OTP参数空间。批量生产时,可以在板烧写也可以卷带自动化烧写。由于参数OTP空间较大,某些机型已烧写过的芯片,也可能轻松的再次为其他机型烧写,从而避免形成库存。很多客户对于自行烧写芯片不太适应,因为传统的模拟芯片不需要烧写。因而采用了一套完全固定的参数去应对所有的要求,当性能不满足时不合适时可能就放弃了这个平台。一个相对新的设计方式需要一个接受过程。
 

??自由码的衣服不一定能真正自由,即使同一个人在不同阶段可能也不一定都合穿。有一天如果发现其实除了自由码以外还有别的尺码可供选择,那为什么要拒绝呢?中小功率开关电源相当于某一地域的人,他们的身材相近,但可能也彼此不同。当生活水平提高,一件衣服已经无法满足需求时,服装设计人员可能就需要在基本结构不变的基础上增加款式、尺码以适应市场需要。参数配置正是提供了这种可能性和创造性。(星宇佳科技www.1b006.com) 

??高功率密度参考设计:


 

??
 

??
 

??
 

??
 


联系客服
店铺微信
返回顶部