全部产品分类

XYJ

>

ING

>

插件三极管

>
返回动态列表

公司动态详情

试试这个,让升压转换器的功率翻倍提高

2022-08-01

工程界普遍认为,当升压转换器必须提供高输出电压、在低输入电压下工作、提供高升压比或支持高负载电流时,需使用多相位功能。相比单相位设计,多相位升压设计有多项优势,包括:提高效率、改善瞬态响应,以及降低输入和输出电容值(因为电感纹波电流,以及输入和输出电容中的纹波电流降低),使得整个升压转换器动力系统组件上的热应力降低。

?? 

??设计多相位升压转换器时,简单之处在于连接输入电源和输出电轨,以减小输入/输出滤波器的尺寸,并且降低其成本。难点则在于连接误差放大器的输出和相位控制器的反馈引脚,以确保实现平衡均流和正确的相位同步。这两种信号对噪声极其敏感,即使采用非常精细的布局,也会受到升压转换器应用中典型的尖峰电流和电压变化影响。一些升压控制器具备多相位功能,可以解决此问题,但很多都没有。 
 

??对于没有多相位电路的控制器,LT8551 多相位升压转换器相位扩展器可以和主控制器的开关组件一同工作,并检测其状态,以此解决该问题。LT8551可以复制其功能,测量主控制器的电感电流,并调整每个附加相位中的电感电流。
 

??LT8551提供高输入/输出电压(高达80 V),能够构建高功率升压转换器(包括提供双向电流的转换器),因此非常适合汽车和工业应用。

 

??转换器的功能 

??图1和图2显示基于LT8551相位扩展器的完整解决方案。为了说明其功能,将该相位扩展器U1分为三个子电路:U1.1、U1.2和U1.3。接口U1.1与主控制器U2和任何外部信号通信。功率级U1.2和U1.3实施真实的功率转换,并管控MOSFET开关。图1和图2所示U1的这三个部分都集成在LT8551控制器中。

 

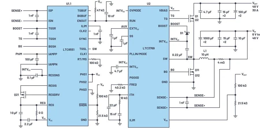
??图1. LT8551相位扩展器U1.1连接至主控制器U2的接口。该解决方案的四个附加(扩展)电源相位如图2所示。

 

??图2. LT8551电源部分U1.2和U1.3的电路原理图。LT8551连接至主升压控制器的接口如图1所示。VIN = 6 V 至 46 V, VOUT = 48 V (30 A时)。
 

??主控制器U2检测流经FB引脚的输出电压。它还通过将ITH引脚当做误差放大器的输出来完善峰值电流模式控制功能。所有高阻抗电路(关闭FB引脚)和噪声敏感型组件(关闭ITH引脚)都紧邻U2,且不与外部组件连接。使用这种方法,可以实现紧凑且防噪声的布局。
 

??LT8551并未使用典型的反馈和误差放大器信号来扩展相位,而是使用繁杂(但更坚固)的开关状态检测方案。子电路U1.1利用栅极驱动电压的可靠信号BG和TG,以及主控制器的开关节点信号 SW来管控由U1.2和U1.3驱动的动力系统构成的四个相位。控制器U1负责均衡所有相位(扩展器和主控制器)之间的电感电流。这是通过测量每个通道的输出电流来完成的(通过对应的电流 检测ISPx、ISNx引脚,以及连接至U2的SENSE+和SENSE–的ISP和ISN端口)。INTVCC和自举电压(BOOST)信号也被纳入控制方程。(星宇佳科技www.1b006.com) 

??图1和图2所示的原理图显示了最多具有五个相位的升压转换器的简化配置。LT8551可用于将几乎所有单相位升压控制器扩展至最多具有18个相位,且相应成倍增加其输出功率。在超过五个 相位的配置中,一个LT8551作为主控制器,其他的LT8551控制器则作为从控制器。主控制器的CLK1信号与主从控制器同步,CLK2信号则定义后续相位的相位角度,最多可达18个独有角度。18个相位的限制不一定会限制通道的数量,如果通道可以共用相同的相位角度,那么电源相位的数量也基本不受限制。

?

??图1和图2所示的动力系统配置包括N通道功率MOSFET Q1至Q20、电感L1至L5,以及输入和输出滤波器。转换器的效率如图3所示,最大输出电流为30 A,输出电压 VOUT = 48 VV,输入电压VIN = 24 V。负载电流应降低至低于VIN,以限制输入电流和热应力。负载电流降额曲线如图4所示。LT8551包含内部电感电流平衡电路,在相位之间提供出色的均流,从±6%至±10%(最大值)。

 

??图3. 在对流冷却(无空气流动)情况下,VIN = 24 V时的转换器效率。

 

??图4. 转换器输入电压与负载电流降额曲线。

?

??为了降低两个控制器的热应力,尤其是在更高电压下,需使用辅助电源(AUX)。一种解决方案如LT8551的示意图所示。(星宇佳科技www.1b006.com)

?

??图5所示为DC2896A-B评估电路图片,包含指定的主相位和扩展相位。扩展相位的热影像如图6所示。

?

??图5. 基于LT8551的演示电路DC2896A-B。

?

??图6. 在对流冷却(无空气流动)情况下,基于LT8551的演示电路的热影像。25 A时, VIN = 24 V, VOUT = 48 V 。

 

??结论 

??LT8551相位扩展器为电源设计人员提供灵活工具,通过扩展开关相位来构建高功率、高效率的升压转换器,直到达到所需的功率限值。高频率(高达1MHz)有助于最小化电源组件的尺寸,集成式栅极驱动器,以及精确的电感电流监测和均衡则可以防止出现饱和,并在板表面均匀散热。

(星宇佳科技www.1b006.com)

联系客服
店铺微信
返回顶部